That's an intersting one. Though, I have at least two questions:
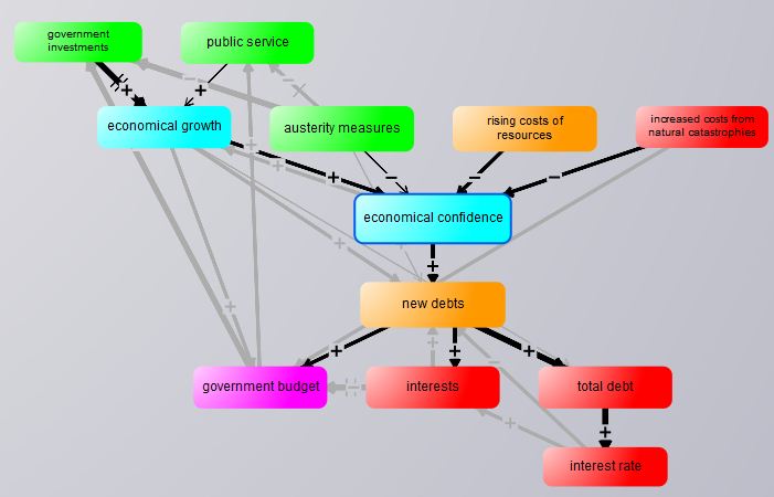
1.) you assume that austerity leads to more depts - with the same weight as economical growth and economical confidence
2.) and austerity leads to
more instead to
less dept
Naturally, I would have given a small negative, delayed impact of austerity on depts...
Anyway, you can really nicely see, that (blind) economical confidence and economical growth are the main trigger for new depts. And the biggest "puller" is the interest rate... that's weired: on one hand it is understandeable, that more interes rate more expensive credits and so on... on the other hand, more interest rate automatically increases the existing dept... I think, this effect is only partly in the model. Very often, credits are necessary to pay the interest without having any smart investment. So interest should also be connected to new depts...
The changes can be seen...
The main difference come with role of the interest. The interest rate remains as a puller... food for thought...
Thanks, Kai, nice inspiration!!
